Im Talking Heuh
on my chq150 talk, state mgmt, flowcharts, i love aliases, finally a landing page, insider baseball, loaders
Talkin heuh
0:00
/770.837333


g0




g1




g2





g3




g4




g6
Talk Link (FB Live): https://www.facebook.com/share/v/MmVLRNWJH3aDjX64/
Slides:
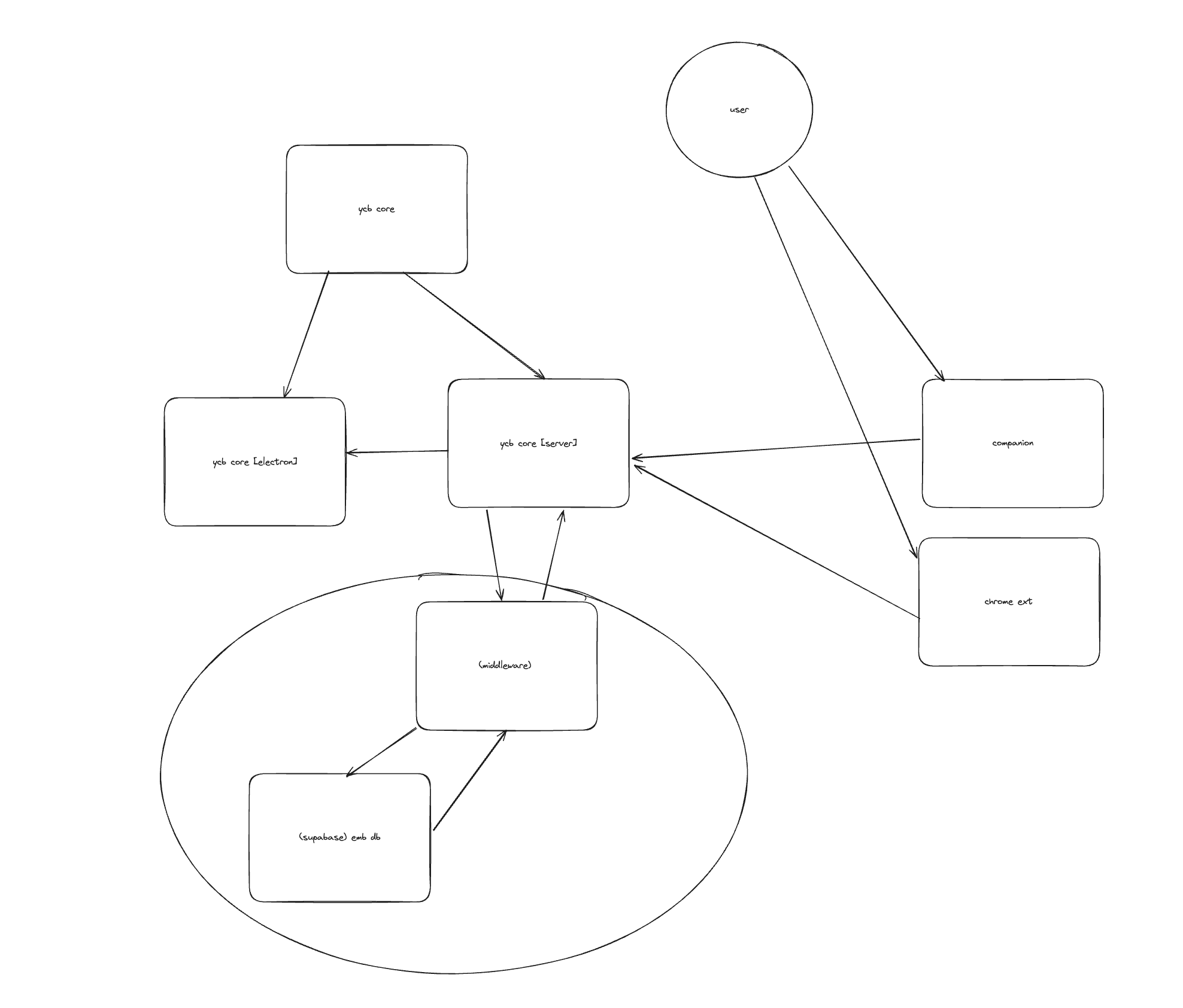
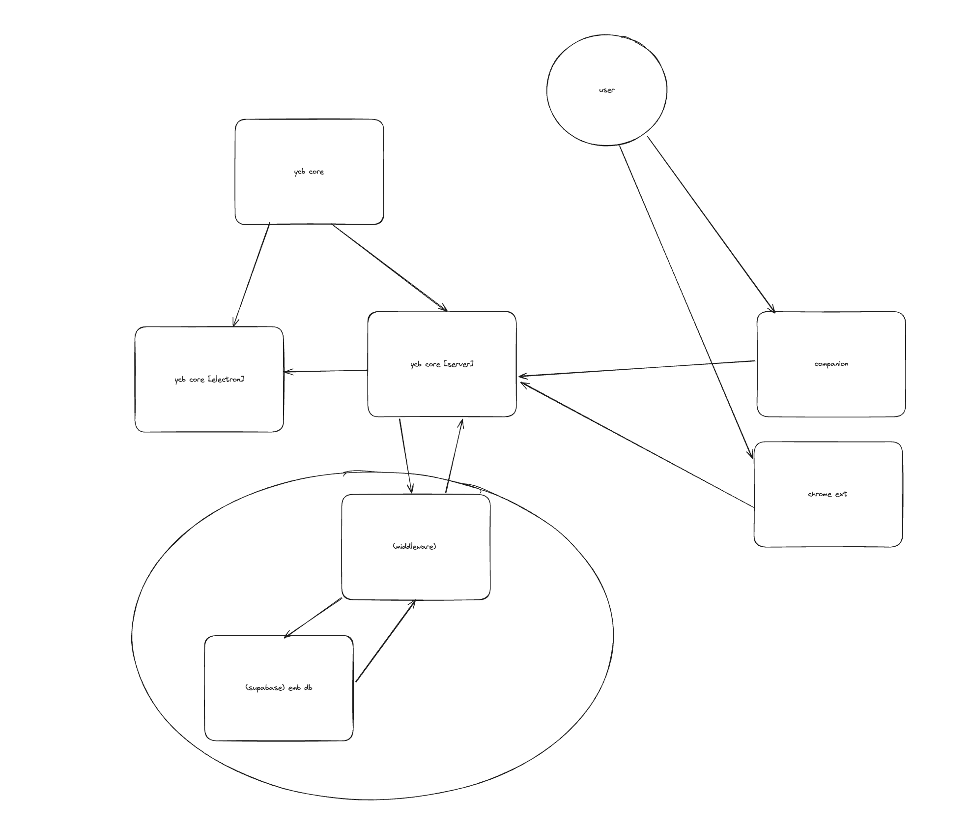
CHQ 150 CLSC (You and Your CB)
You and Your Commonbase Bram Adams l + g; ty 4 coming out today, im very excited to discuss this topic with you as it is a passion of mine as well as a research update in what is possible in both the fields of ai and literature. this talk will not opine too heavily on what could be, we are much m…



