Running a Zero Waste Flywheel
Put your dollars to work!
- ARBITRAGE
- Running a Zero Waste Flywheel
- Do Less, Better (with leverage!)
- Issue 38: The Art of Self-Surveillance
Video
In the past, I've written that in my view, there is no way to run a sustainable business, especially as a solo provider, without leverage. Leverage, particularly in the form of a flywheel.
Preamble
Energy input into the business system lose "heat to entropy" much like friction in physical systems.
Let's say that for a minimum viable product (MVP) – be it an info product, a car, or a house costs five units of energy to make successfully. Anything under this threshold is considered to be "crap", or unusable. The roof of the house will collapse, the video is unwatchable due to lag or audio issues, or the car's engine light stays on 24/7.
The math looks something like this: if you provide ten units of energy into your product, and five units are lost to inefficiency, your business will surely suffer. Your baseline entropy loss is 50%. If you are tired one day and can only produce eight units through willpower, you cannot produce a MVP, as you will only capture four units, despite actually providing enough raw energy input units to make the product. Or conversely, to print two MVP widgets, due to your 50% score, you need to put in four times the raw input energy unit just to output two units. Yikes! No wonder burnout among workers is so common.
The energy lost to entropy is the work devoted to externalities, communication bottlenecks, context switching, poorly attuned business practices, a desire to want to have things be as you imagine versus meeting them as they are, etc. All of these externalities share one thing in common:
Waste.
To eliminate waste, we must create systems that have the job of processing waste. The flywheels I produce in my business aggressively seek to manage waste, while maximizing unbounded opportunity. This is key.
Zero waste flywheels are not flywheels of scale, they are flywheels of waste reduction.
A Real World Example
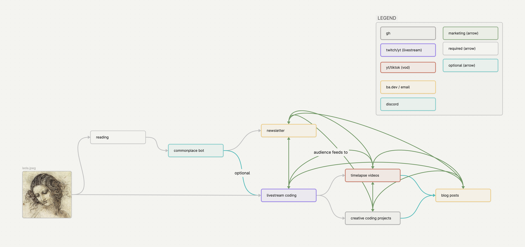
Here is my current, actual, GTM flywheel that powers my business of info products, optimized for minimal energy input and allowing me to do what I like to do while minimizing what I have to do and eliminating what I don't want to do.
For me, I like to:
- write code for silly zero-to-one projects
- read books
I have to:
- publish my work (weekly newsletter, open-source repos, SaaS apps, videos, essays)
- market my work (social media, word of mouth)
I don't want to:
- spend any more time on social media than the bare minimum
- video edit
These lists are not nearly exhaustive, but I hope the point lands. A business is an orchestra, and you are the conductor. Your task is to coordinate and guide without getting in the way. Any energy put in should come out with minimal loss.
Without further ado, here is my current flywheel. Let's go through each node one by one:

On the very left is me! I am the well source of ideas, execution and judgement for the business, though in the future I very well may be replaced by an AI, but I digress. As long as I am the beacon for my business, it is my duty as business operator to "protect my golden goose", and to make the best use of my work product, or as Austin Kleon puts it in Show Your Work!:
Once a day, after you’ve done your day’s work, go back to your documentation and find one little piece of your process that you can share. Where you are in your process will determine what that piece is. If you’re in the very early stages, share your influences and what’s inspiring you. If you’re in the middle of executing a project, write about your methods or share works in progress. If you’ve just completed a project, show the final product, share scraps from the cutting-room floor, or write about what you learned. If you have lots of projects out into the world, you can report on how they’re doing—you can tell stories about how people are interacting with your work.
– Show Your Work!: 10 Ways to Share Your Creativity and Get Discovered (affiliate link)
I put raw energy into reading and livestream coding. To maximize the value captured from these two processes, I set up a rain bucket of sorts.
For reading, I read on Kindle. Every time I highlight a passage, it goes through the Readwise API, and ends up in my own creation, the Commonplace Bot. Using embeddings, I surface these highlights whenever and wherever I need them from my Discord.
For coding, I use OBS and Twitch to record my process live. The benefits of this are multiple. One, occasionally someone drops by and says hello (this is rare in the software category of a gaming livestream website, but it happens once in a blue moon) – this is equivalent to community building. Two, I get to see my own coding practice and learn how to improve. Much like a weightlifter who reviews his form, seeing my code process shows me where I might improve. Three, I get to use these livestreams to make VODs, which I will discuss later.
For my newsletter, which I publish every Sunday, my reading and Commonplace Bot nodes come majorly in handy. I usually just lie in bed and spam the /random or /wander endpoint until I come across a quote that inspires me to dive deeper. It's that simple. I'm 35 weeks in and the topics are always varied and interesting due to this method.
From the livestreams, I make timelapse videos. This is trivially easy to do in Final Cut Pro and editing takes me less than fifteen minutes. I get another slam dunk by literally speaking my newsletter in conversational format as a voiceover.
I should pause here for a second to discuss my "relationship" with YouTube and Twitch. To be frank, I see them merely as two things: free/cheap video hosting, and marketing engines. I have no ambitions whatsoever to become a Twitch streamer or a Youtuber, and in fact such things sound quite miserable as a long term career path. These mega platforms are used by me (and I mean that in the strongest sense of the word) as parts in my flywheel, but if need be can easily be swapped out if need be due to something better cropping up or contract disagreements. If you are considering running your own business, I highly recommend you do the same. The first goal is to own your own domain. Anyway...
For creative coding projects, I publish my work on GitHub repos. This is also simple to do as I do coding on livestream, as well as writing READMEs. The repo itself is a work product for me, as many of my clients have found me through my open source contributions or SaaS apps.
Finally, blog posts, which are generally filter fed down from all the other processes, or written from scratch because I happen to be particularly inspired (like this post!). I have also posted my Zettelkasten notes from Obsidian directly to my blog in the past, but recently, I've done that less. That will be coming back though eventually because I enjoyed it.
From the green arrows connecting all of the outputs on the ball of chaos on the right, that is all marketing. Of course, my penultimate "goal" for online creation as it were is to get people to sign up for my newsletter, as that is where I have the most potent and direct relationship with readers, but I also really like GitHub!
So!! Have you kept count? Have you seen how the energy applied at the start turns into different products? Videos, GitHub repos, newsletters, blog posts, all from the two actions of reading and coding, which I would do for free? This is the idea of the zero waste flywheel, the nose to tail operation. If I have low energy due to illness, malaise, or just am not able to muster "ten units of energy input" I lean into "filling the grain silo" by lying in bed and reading, or turning on OBS and my favorite tunes and coding for an hour or two. I don't think about what will happen downstream, because I don't need to worry about it.
Later, I go into my silo and "harvest", creating videos, code repositories and more. Finally, I "pollinate" with marketing, and the cycle "scales" by itself.
Here's how it breaks down roughly in terms of daily work, split by energy management, goals, and the "internal cooldown" of posting too often on social media:

Conclusion
A zero waste flywheel is an aspiration like any other, but one that can always be gotten closer to. By merely being aware of our business processes, goals, and customer base, we can make every unit of work we put in net neutral, if not positive, returns on the rest of the business.